行業資訊
?2025年專項債申報核心指南:聚焦新增領域、流程優化與合規風險防范
(一)支持領域
2024年,更多新能源、新基建、新產業領域納入專項債券支持投向領域,整體保持在交通基礎設施、能源、農林水利、生態環保、社會事業、城鄉冷鏈等物流基礎設施、市政和產業園區基礎設施、新型基礎設施、國家重大戰略項目、保障性安居工程、特殊重大項目十一大領域不變,一些細項發生變化。2025年將新增收購存量商品房、盤活存量閑置土地以及前瞻性、戰略性新興產業基礎設施。
(二)申報注意事項
1、必須是有一定收益的基礎設施和公共服務項目,融資規模要與項目收益相平衡,項目應當能夠產生持續穩定的反映為政府性基金收入或專項收入的現金流收入,且現金流收入應當能夠完全覆蓋專項債還本付息,覆蓋倍數1.2倍以上。
2、優先支持在建和前期工作充分的成熟項目,優先安排納入相關規劃的國家重大戰略任務項目,新建項目已取得相關主管部門批復,如立項、可研、環評等,基本具備施工條件。項目資本金比例符合國家固定資產投資項目資本金比例要求,且項目融資沒有違規增加地方政府隱性債務。
3、負面清單:不得用于無收益的公益性項目、市場化產業a項目、作為政府投資基金、產業投資基金等各類股權基金的資金來源,嚴禁用于置換存量債務,嚴禁用于樓堂館所、形象工程和政績工程、非公益性資本支出以及經常性支出等。
(三)申報流程
1、項目儲備
各地、各部門首先確定國家宏觀政策、部門和行業發展規劃中需要債券資金支持,且滿足債券發行條件與要求的具體項目,準備好項目批復、可行性研究報告等相關支撐材料,在專項債系統中分年度錄入債券需求,形成儲備項目庫中的項目。
各級財政部門要結合中期財政規劃、預算安排、債務限額、債務風險、地方財力承受可能等因素對各單位填報的項目開展分年度篩選審核與排序,及時剔除不符合規定的項目,并根據項目實現融資與收益平衡的時限提出發行期限建議,在債券資金需求集中申報時按需上報。
專項債申報要求,新開工項目必須完成可研審批或核準(備案)手續且當年能夠開工建設,滿足項目收益和風險管理要求。
2、債券發行
在儲備項目庫經過篩選后,進入待發行庫,標志著進入債券發行準備環節。儲備庫中項目按照當年政策重點支持方向、債務限額等要求,開展自下而上篩選,最終入選項目納入當年財政預算及債券資金安排,并經人大審議批準。項目單位應及時引入第三方機構開展評估,出具項目收益專項債券的項目實施方案、財務評估報告、法律意見書等相關材料,還應相應編制債券還款計劃、債券或項目管理辦法等。債券前期準備完成后,根據發行窗口時期,由省財政廳統一安排發行。

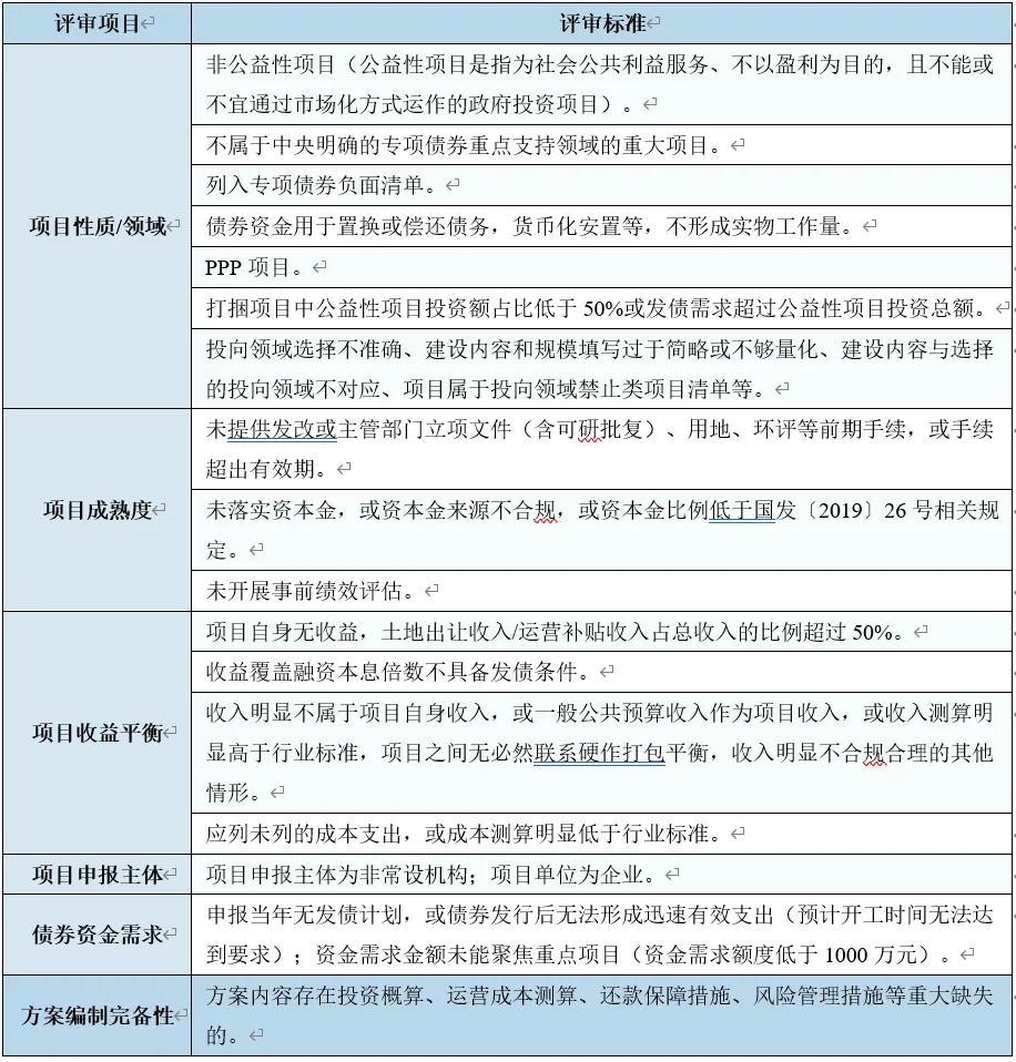
(四)審核要點
1、前置條件評審要點
前置條件評審,主要對評價項目能不能達到專項債券發行基本條件,前置條件有一項不符合的,即評審不通過(實行一票否決權)。

2、項目質量評審要點
前置條件評審通過的項目進行質量評審,按照評分標準進行綜合評估打分,質量好、得分高的納入發行(備選)庫,并優先安排發行;質量差、得分低的項目不予入庫。

3、審核問題匯總
(1)關于項目手續
1)立項存在問題
①立項過期;
②報送的立項批復文件中含有“景觀、綠化、樓堂館所”等禁止類項目清單范圍;
③子項目無關聯性,不支持通過改變業主強行打捆申報;
④方案建設內容未在立項中體現,或者方案的建設內容數量指標和立項批復的不一致。
2)用地手續
①項目涉及新建內容,出具無需預審和選址的用地文件,不符合用地要件要求;
②用地手續面積與立項批復用面積不符;
③根據用地預審占地面積以及容積率計算出來的建筑面積實與實施方案所寫的建筑面積不符,設計不合理;
④用地預審意見函有效期三年,已過期;
⑤部分子項目不需要用地無需提供,但是涉及用地的子項目也未提供用地手續;
⑥用地審批手續:“僅用于專項債爭取”,表明該項目用地手續未落實。
3)環評手續
①項目環評手續未簽字蓋章;
②項目變更建設內容或業主后,環評等手續沒有同步變更;
③立項和環評手續金額不一致;
④未提供有效環評手續:根據相關環評要求,不應采用備案登記方式;
⑤環評批復無明確“同意“意見,環評文件是環保局初審,非正式批復;
⑥項目環評手續應在項目立項之后;
⑦項目整體環評手續未辦理齊全:只辦理了其中幾個子項目;
⑧立項文件有污水處理、醫療廢棄物等內容,環評文件未寫入該部分內容,不能確定環評文件準確性。
(2)自有資金說明
1)非主管部門或財政出具。
2)表述的資金能否落實具有不確定性。如自有資金通過爭取上級補助解決,或根據項目進展情況給予支持等。
3)無明確的來源、金額、分年落實計劃等;或來源不合規,如引入合作伙伴、施工方墊資等。
4)已落實資金未提供相關憑證。
(3)債務情況說明
1)出具不嚴肅。如非紅頭,白紙蓋章,甚至提供未蓋章的電子文檔。
2)主管部門未審核確認。
3)用整體收入測算平衡的項目,如醫院、幼兒園、污水廠提標等,需說明項目單位整體債務情況,而非本項目債務情況。
4)無論整體收支測算或獨立項目測算,之前同一單位已發行專項債券情況必須說明。
5)有些單位存量債務不需要本單位償還,需提供相關證明材料。
(4)關于實施方案
1)平衡模式不合理,收入不歸屬于項目主體。
2)主管部門不能是企業。
3)缺事前績效評估開展情況說明,績效指標未按統一模板編制,部分指標不可量化。
4)在建項目無進展情況、投資完成情況、資金到位和支出情況等內容。
5)資金籌措方案和配套資金來源與提供的資金說明不一致,甚至出現資金不閉環的情況。
6)投資計劃表。
①過去年度仍按計劃口徑編制,應反映實際投入。
②債券發行年度未同步安排自有資金或自有資金比重過低。
③投資計劃或已完成投資情況與開工時間不匹配。
④沒有編制發債當年分月投資計劃表。
7)收支測算,常見的有以下問題:
①政府定價類項目或有正在執行的標準,卻依據調研或參照標準測算。
②參照類標準,未提供調研數據,或調研數據不具有參考性。
③政府補貼類收入,未提供相關依據。
④部分收入非本項目直接收益。
⑤測算采用的量,無依據無出處;或脫離實際需求、起步就滿負荷;或超過設計能力。
⑥提升類改造類項目,未基于項目單位歷史運營數據測算。
⑦成本測算無依據、無分析過程。
⑧未按應納稅種的稅率、稅基分類測算,稅費測算簡單粗暴。
⑨收支增長無依據、不合常規。
⑩測算期間任何一年期末現金均不能為負數。
更多相關信息 還可關注中鐵城際公眾號矩陣 掃一掃下方二維碼即可關注


 
                                 
                                


