行業資訊
國新辦發布《新時代的中國農村公路發展》白皮書
新時代的中國農村公路發展
(2024年11月)
中華人民共和國
國務院新聞辦公室
目錄
前言
一、建設造福農村、惠及農民的幸福路
(一)以人民為中心
(二)高位謀劃融入發展大局
(三)因地制宜探索發展路徑
(四)以改革創新為動力
(五)統籌協作凝聚發展合力
二、農村公路通到老百姓家門口
(一)通村暢鄉連片成網
(二)有規劃有步驟有目標
(三)不讓任何一地因交通而掉隊
(四)標準引路向“綠”而行
三、農村公路治理更加協同、規范、高效
(一)構建完善的法律法規政策體系
(二)建立多元化資金保障機制
(三)數字化轉型提升治理效能
(四)示范試點帶動整體提升
四、農村公路更加舒適、安全、耐久
(一)營造“暢、安、舒、美”的出行環境
(二)規范化專業化養護
(三)把安全擺在首要位置
(四)增強路網韌性,提升保通保暢能力
五、促進農村地區“人享其行、物暢其流”
(一)農民出行更便利
(二)農村物流“活”起來
(三)城鄉交通運輸更均衡
六、道路通達促進百業興、農民富、鄉村美
(一)打開農民“致富之門”
(二)推進鄉村全面振興
(三)助力宜居宜業和美鄉村建設
七、為發展中國家農村交通發展貢獻中國力量
(一)提供符合國情、切實可行的公路技術標準
(二)分享交流農村公路發展經驗
(三)支持發展中國家農村公路建設
結束語
前言
農村公路是覆蓋范圍最廣、服務人口最多、公益性最強的交通基礎設施,是農村地區最主要甚至是唯一的交通方式,對于服務農民出行、增進民生福祉、改善人居環境、促進農業農村現代化具有重要作用。
今年是新中國成立75周年。中國幅員遼闊,地形復雜,人口眾多,自然條件、資源稟賦、區域發展差異較大。中國共產黨團結帶領中國人民白手起家、艱苦創業,堅持政府主導、以人為本、改革創新、因地制宜,著力破解制約經濟社會發展的交通瓶頸,推動農村公路實現了從“走得了”到“走得好”的持續發展。
中共十八大以來,中國農村公路進入嶄新發展階段。在習近平總書記“進一步把農村公路建好、管好、護好、運營好”重要指示的指引下,通過創新體制、完善政策,系統謀劃、精準施策,持續推動農村公路高質量發展,農村公路的覆蓋范圍、通達深度、管養水平、服務能力、安全韌性顯著提高。條條大道連接中國萬里河山,阡陌交通托起百姓致富夢想,中國走出了一條符合國情的農村公路發展道路,也為全球減貧事業發展貢獻了中國智慧、中國方案。
為介紹新時代中國農村公路發展成就和理念,分享中國推動農村公路發展的實踐經驗,特發布本白皮書。
一、建設造福農村、惠及農民的幸福路
新中國成立之初,一窮二白、百廢待興,農村公路艱難起步。改革開放后,中國通過“以工代賑”、“八七”扶貧攻堅、西部大開發等重大國家戰略,加大對農村公路的支持力度,有效強化了農村公路的基礎條件,2002年農村公路總里程達到134萬公里①。2003年,提出“修好農村路,服務城鎮化,讓農民兄弟走上油路和水泥路”,實施“東部地區通村、中部地區通鄉、西部地區通縣工程”和“通達通暢工程”,農村公路進入快速發展階段,2012年農村公路總里程增長到368萬公里。
進入新時代,中國的農村公路建設圍繞打贏脫貧攻堅戰、實施鄉村振興戰略,以服務保障廣大農民致富奔小康為出發點和落腳點,持續推進高質量發展,實現了具備條件的鄉鎮和建制村通硬化路、通客車、通郵路目標。截至2023年底,農村公路總里程增長到460萬公里,占公路總里程的84.6%,形成了“外通內聯、通村暢鄉、客車到村、安全便捷”的農村交通運輸網絡,帶動了農村地區整體面貌發生巨變。中國農村公路事業沿著服務農業、造福農村、惠及農民的發展方向,闊步前行。
(一)以人民為中心
堅持以人民為中心的發展思想,努力滿足人民對美好出行的需求,修人民最想修的路,著力解決人民最關心、最直接、最現實的問題。堅持人民共建共治共享,充分發揮人民群眾的積極性、主動性、創造性。堅持普惠性、可持續發展,大力推進城鄉基本公共服務均等化,奮力實現農村公路由“通”到“暢”再到“好”的轉變,讓人民共享交通發展成果,不斷提升人民的獲得感、幸福感、安全感。
(二)高位謀劃融入發展大局
堅持圍繞中心、服務大局,把農村公路放在打贏脫貧攻堅戰、實施鄉村振興戰略、推進農業農村現代化等事關國家發展全局的重大任務中統籌謀劃部署。充分發揮農村公路在農村經濟社會發展中的先行作用,堅持科學規劃、適度超前,加快補短板強弱項,消除制約農村發展的交通瓶頸,實現所有具備條件的鄉鎮和建制村通硬化路、通客車、通郵路,推動農村公路提升服務品質、提高服務效率、拓展服務功能,引領服務促進城鄉統籌,助力減少城鄉差距,推進農業農村現代化、促進農民農村共同富裕。
(三)因地制宜探索發展路徑
堅持精準施策,充分考慮不同地區、不同類型鄉村的階段性特征以及客觀條件,差異化制定發展目標任務和支持政策,使農村公路與區域經濟發展水平、鄉村產業布局和群眾安全便捷出行需求相適應。按照“宜寬則寬、宜窄則窄”的原則,合理確定建設技術標準,節約集約用地,強化生態環境保護和民俗文化傳統保護。立足各地資源稟賦差異,探索適合不同地區的農村公路發展模式,促進農村公路與當地產業深度融合,充分發掘當地資源優勢,不斷延長農業產業鏈,助力產業提升。
(四)以改革創新為動力
堅持深化農村公路管理養護體制改革,持續完善農村公路建設、管理養護、客貨運輸發展的體制機制和政策制度,構建系統完備、科學規范、運行有效的制度體系,推動建設、管理、養護、運營協調發展。把有為政府和有效市場結合起來,加大政府投入力度,充分調動社會力量,解決農村公路發展不平衡不充分問題。把高質量發展擺在突出位置,以改革創新激發農村公路發展活力,因地制宜發展新質生產力,以農村公路高質量發展服務保障中國式現代化建設。
(五)統籌協作凝聚發展合力
堅持調動各方積極性,建立“政府主導、部門協調、上下聯動、運轉高效”的工作格局,形成權責清晰、齊抓共管的農村公路管理養護體制機制。加強資源、資金和政策整合,強化農村公路管理養護資金保障,提高對重大戰略、重點區域的保障力度。激發廣大群眾參與農村公路建設和養護的積極性、主動性,發揮企事業單位、社會團體、國際組織的積極作用,把農村公路示范創建作為發揮省市兩級統籌指導作用、夯實縣級主體責任的有效載體,共同匯聚形成發展強大合力。
二、農村公路通到老百姓家門口
家門口的幸福,起于阡陌交通。以適應和滿足優化村鎮布局、農村經濟發展和農民安全便捷出行需求為目標,持之以恒、攻堅克難,穩步推進農村交通基礎設施建設,“晴天一身土,雨天一身泥”成為歷史,“出門水泥路,抬腳上客車”的夢想變為現實。
(一)通村暢鄉連片成網
十年來,中國農村公路建設成效顯著,在農村公路總規模增長的同時,技術等級和通達深度也明顯提升。
里程規模顯著增長。十年來,新改建農村公路250余萬公里。截至2023年底,農村公路總里程達到460萬公里,長度可繞地球赤道115圈,十年間增長21.7%。縣道、鄉道、村道里程分別達到70萬公里、124萬公里、266萬公里。農村公路橋梁達到53萬座、隧道2222座。形成了一張縣道溝通城鄉、鄉道往來交織、村道抵田連戶的農村交通基礎設施網絡。

技術等級逐年提高。截至2023年底,農村公路等級路②里程及比例分別達到445萬公里和96.8%,鋪裝路面里程及比例分別達到422萬公里和91.8%,十年間分別提高了11.9個百分點、27.2個百分點。
通達深度全面提升。實現了具備條件的約3萬個鄉鎮、超過50萬個建制村全部通硬化路(專欄1)。有序實施了較大人口規模自然村(組)通硬化路建設。旅游景點、產業園區、資源礦產等農村地區主要經濟節點的通硬化路問題基本解決。偏遠地區尤其是山區農民群眾對外出行更加便捷。


(二)有規劃有步驟有目標
立足服務國家發展戰略和農村經濟社會發展需求,堅持規劃引領、加強統籌協調,科學制定農村公路發展階段性目標、任務和路徑,推進農村公路事業穩步有序發展。
系統謀劃農村公路發展。農村公路中長期規劃是農村公路事業持續健康發展的基本依據。我國2005年發布《農村公路建設規劃》,2013年發布《集中連片特困地區交通建設扶貧規劃綱要(2011-2020年)》,提出到2020年具備條件的鄉鎮和建制村通瀝青(水泥)路等發展目標,把具備條件的鄉鎮和建制村通硬化路作為全面建成小康社會的交通運輸兜底性任務,加大貧困地區農村公路建設力度。2021年發布《農村公路中長期發展綱要》,構建便捷高效的農村公路骨干路網、普惠公平的農村公路基礎網絡,科學指導全面建設社會主義現代化國家新征程階段農村公路建設與發展。2022年發布《全國國土空間規劃綱要(2021-2035年)》,引導農村公路與產業園區、旅游景區等協同布局,加強農村公路與鄉村文旅資源和特色產業對接。
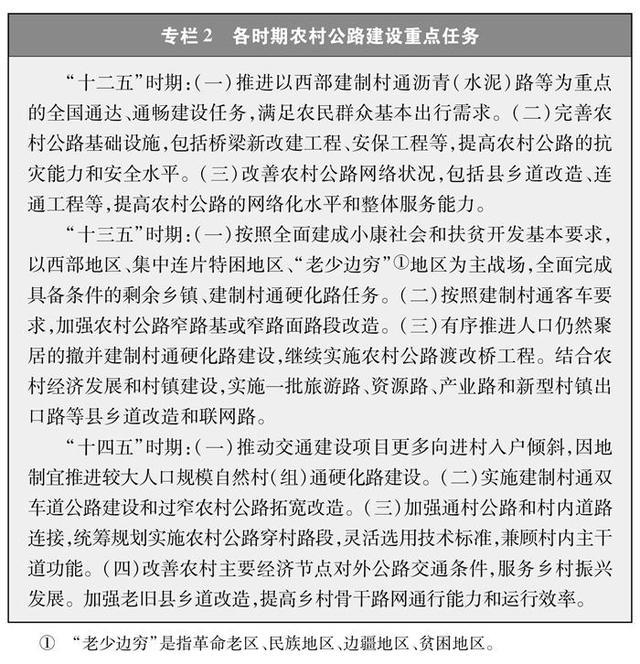
有序推進農村公路建設。在中長期規劃指引下,制定了公路五年發展規劃等階段性規劃。合理確定不同時期的農村公路發展目標和重點任務(專欄2),有序實施“通達通暢工程”、提檔升級工程、安全能力提升工程、聯網路建設工程等。因地制宜、分區分類施策,統籌推進農村公路建設,一步一步推進、積小勝為大勝,逐步提升農村公路服務能力和水平。

(三)不讓任何一地因交通而掉隊
人民交通為人民。農村公路發展過程中始終把人民對美好生活的向往作為努力方向,注重均衡發展、協調發展,讓人民群眾共享交通發展成果,不讓任何一地因交通而掉隊。
促進區域農村公路平衡發展。中國幅員遼闊、鄉村廣布,區域間發展程度參差不齊。制定差異化農村公路建設支持政策,對中部地區、西部地區、特殊困難地區確定不同的建設重點,制定投資政策進行傾斜性支持,重點發展脫貧縣、鄉村振興重點幫扶縣、欠發達地區、山區、民族地區等地區農村公路,逐步補齊短板,緩解區域間農村公路發展不平衡問題。
縮小城鄉交通差距。持續提升農村公路品質,實施路面硬化、窄路基或窄路面路段改造、鄉鎮通三級路、建制村通雙車道公路、鄉鎮對外雙通道、老舊縣鄉道改造等一系列工程,農村地區交通基礎網絡、骨干網絡不斷完善,與城市道路的差距逐步縮小。
解決特殊地區出行難題。改一條溜索、修一段公路就能給群眾打開一扇脫貧致富的大門。為了保障偏遠山區百姓安全出行,推動“溜索改橋”建設,專項資金支持、精心組織實施,用3年時間徹底改善了溜索地區出行條件(專欄3)。推進“直過民族”③和人口較少民族聚居區農村公路建設,解決民族地區交通閉塞的突出問題,加快民族地區脫貧致富步伐。

(四)標準引路向“綠”而行
以政策制度、標準規范為指引,強化監管監督,建設質量優良、安全耐久、綠色發展的農村公路。
強化制度標準保障。管理制度讓農村公路建設有法可依、有章可循。出臺《農村公路建設管理辦法》等部門規章和《農村公路建設質量管理辦法》《關于提升農村公路工程質量耐久性的實施意見》等政策制度文件,為農村公路建設責任劃分、建設規劃、資金籌措、建設施工、質量安全、工程驗收等提供有效的制度保障。
建設符合標準的農村公路。結合地形地貌等實際情況,以《公路工程技術標準》《小交通量農村公路工程技術標準》等為指導,在技術等級選用、交通量、設計速度、路線、路基、路面、安全設施等方面嚴格執行行業或地方標準規范,確保建成符合標準的農村公路。農村公路寬度一般不低于4.5米,高級路面(瀝青、水泥混凝土路面)比例超過87%。
打造質量耐久的農村公路。高度重視農村公路建設質量,貫徹全過程質量安全理念,嚴格執行公路建設項目法人責任制度、招標投標制度、工程監理制度和合同管理制度。嚴格按圖施工,對偷工減料等行為嚴肅查處。加強對農村公路參建人員職業培訓和技術指導,提升農村公路質量管控能力。強化建設質量檢測,開展年度農村公路實體質量抽檢,重點加強農村公路安全防護設施質量監管。農村公路建設工程實行質量責任終身制。強化工程質量監督評價,推行農村公路建設“七公開”制度,將建設計劃、補助政策、招投標、施工管理、質量監管、資金使用和工程驗收等信息公開,接受社會監督。建立以質量為核心的農村公路信用評價機制,質量信用評價結果在市場準入、招投標和行業監管中得到應用。
推進綠色發展。綠水青山就是金山銀山,牢固樹立和踐行綠色發展理念,建設以資源節約、生態環保、節能高效、服務提升為主要特征的綠色農村公路,實現健康可持續發展。節約集約利用資源,嚴格保護土地資源。推行廢舊材料再生循環利用。推行生態環保設計,嚴守生態保護紅線,實現路與自然和諧共生。突出全壽命周期成本理念,實施標準化施工。因地制宜建設沿線充電基礎設施、交通驛站、停車休息觀景點等,服務群眾綠色、便捷出行。
三、農村公路治理更加協同、規范、高效
建好是基礎,管好是保障。立足當前,著眼長遠,準確把握農村公路發展規律、趨勢、特征,不斷建立健全體制、機制、政策、制度,持續提高農村公路治理能力。
(一)構建完善的法律法規政策體系
致力于提高治理管理效能,堅持問題導向,持續深化農村公路管理體制機制改革,健全完善法律法規政策,強化要素保障,逐步構建農村公路治理體系的“四梁八柱”。
健全法律法規。高度重視農村公路立法工作,先后出臺一系列相關法律法規、規章制度。1997年,《中華人民共和國公路法》出臺,歷經5次修正,對包括縣道、鄉道在內的公路規劃、建設、養護、經營、使用和管理進行了規定。2011年,頒布《公路安全保護條例》,對開展執法巡查、違建清理、超限超載車輛管理等工作進行了明確。目前,正在積極推進《農村公路條例》制定工作。全國各?。▍^、市)頒布農村公路條例或公路條例等地方性法規。頒布《農村公路養護管理辦法》《道路旅客運輸及客運站管理規定》等部門規章。形成了國家法律為龍頭,行政法規為骨干,地方性法規和部門規章為支撐的農村公路法律法規體系。
完善政策制度。出臺《關于推動“四好農村路”高質量發展的指導意見》等20余項政策文件,建立覆蓋體制、機制、組織、監管、資金、考核、服務等領域的農村公路政策制度體系。把責任制作為管理的重中之重,出臺《關于深化農村公路管理養護體制改革的意見》,確立省、市級政府加強統籌和指導監督、縣級政府履行主體責任,建立縣級相關部門、鄉級政府農村公路管理養護權力和責任清單,形成上下聯動、密切配合、齊抓共管的工作局面。建立農村公路“路長制”(專欄4),由縣、鄉兩級行政負責人和村(居)委員會負責人擔任路長,實現跨部門協同,推動政府主體責任高效落實,使農村公路管理逐步從粗放向精準、從被動向主動、從單打獨斗向齊心協力轉變。

(二)建立多元化資金保障機制
農村公路的發展離不開資金的投入和保障,特別是中央和地方各級政府財政資金是保障中國農村公路快速發展的關鍵。各級政府堅持上下聯動、統籌推進,逐步構建“政府主導、分級負責、多元籌資、規范高效”的農村公路資金籌措體制機制,有效破解農村公路資金保障難題。
明確農村公路財政事權與支出責任。推進交通運輸領域中央與地方財政事權和支出責任劃分改革,將農村公路明確為地方財政事權,細化和夯實各級政府在農村公路方面的財政事權和支出責任,改變過去長期以來“上下不清,左右不明”的局面。對地方政府履行農村公路財政事權、落實支出責任存在收支缺口的,上級政府根據不同時期發展目標給予資金支持。
加大各級財政資金支持力度。政府投入在農村公路建設養護中發揮至關重要的作用,中央通過車輛購置稅收入補助地方資金、中央預算內投資、成品油稅費改革轉移支付等資金渠道,省、市、縣三級政府加大各類財政資金投入支持農村公路發展。地方政府將農村公路管理機構運行經費和人員基本支出納入地方一般公共預算,將農村公路發展納入地方政府一般債券重點支持范圍。農村公路日常養護資金按照不低于縣道每年每公里10000元、鄉道每年每公里5000元、村道每年每公里3000元的標準執行。指導各地用好用足農村客運補貼資金。十年來,累計完成農村公路固定資產投資4.3萬億元,累計投入養護資金1.1萬億元,其中政府資金均占80%左右。每年中央財政投入89億元農村客運補貼資金。

利用多元化市場融資方式拓寬融資渠道。充分發揮市場融資機制在農村公路發展中的重要作用,積極拓寬資金來源渠道。各地區結合實際,通過將農村公路與產業、園區、鄉村旅游等經營性項目實行一體化開發等方式創新“農村公路+”投融資模式(專欄5)。通過將農村公路管養納入政府購買服務指導性目錄,探索農村公路災毀保險等方式支持農村公路養護。鼓勵各類金融機構依法合規加大對符合條件的農村公路建設的支持力度。十年來,全國累計使用各類金融機構信貸資金約8000億元用于農村公路發展。

規范高效用好農村公路發展資金。完善車輛購置稅補助地方資金轉移支付制度,利用“以獎代補”方式支持農村公路建設(專欄6),對各級財政用于農村公路的資金實施全過程預算績效管理,提高農村公路資金使用效益,加強農村公路資金使用監管,給資金戴上“緊箍咒”。在資金管理和使用上建立“誰申報誰負責”“誰使用誰負責”的責任機制,確保資金實際足額撥付到位,并按有關規定向社會公開,接受群眾監督。加強農村公路債務風險防控,依法合規籌措債務資金。

(三)數字化轉型提升治理效能
數字化是提高農村公路治理能力的“助推器”。堅持“統籌謀劃、需求導向、協同共享、安全適用”的原則,推動農村公路建設、管理、養護、運行、服務全流程數字化轉型,為構建現代化農村交通運輸體系提供支撐。
筑牢農村公路數字化底座。實施《農村公路基礎設施統計調查制度》《公路養護統計調查制度》《道路運輸統計調查制度》等,定期開展監測統計,建立基礎設施數據庫,實現農村公路建、管、養、運全業務鏈條的在線管理監測,提升農村公路數字化、智能化的統計、監測和管理水平。開展農村公路“一路一檔”信息化建設,實現每條農村公路基礎數據信息可查可溯,基本實現農村公路“一張圖”管理。
深化農村公路數字化應用。結合基礎數據,推進技術狀況、養護作業、資金分配、應急調度、“路長制”運行、統計管理、出行服務等數據融合,實現信息互通共享。創新引入物聯網、衛星遙感、云計算、人工智能等先進信息技術,積極探索AI自動巡檢、無人機智能巡檢、路網智慧監測、智慧養護、災害智慧預警、大數據決策分析等在農村公路領域的應用場景,持續提升農村公路數字化水平。
(四)示范試點帶動整體提升
通過示范創建、試點探索、品牌建設等方式,讓典型引路和發揮示范作用,帶動提升農村公路整體發展水平。
開展示范創建活動。組織開展“四好農村路”全國示范縣、城鄉交通運輸一體化示范縣等示范創建活動(專欄7),促進實踐創新。2018年以來,累計命名“四好農村路”全國示范縣545個,城鄉交通運輸一體化示范縣102個。加強經驗總結和推廣,在“路長制”、信息化應用、資金籌措、交旅融合、客貨郵融合、促進共同富裕等領域形成100余個典型案例和150個農村物流服務品牌。
加強試點探索。試點是探索發展路徑、提高管理效能的重要手段。圍繞交通強國建設發展目標,開展15個“四好農村路”高質量發展交通強國建設專項試點,在政策制度、體制機制、技術創新、融合發展、災毀保險等方面,探索不同區域、不同領域農村公路高質量發展新路徑。確定167個農村公路管理養護體制改革試點單位,聚焦“路長制、創新養護生產模式、信息化管理、美麗農村路、資金保障、創新投融資機制、信用評價機制、政府考核”8個領域,推進農村公路管理責任落實、管理機制完善、管理模式創新。

四、農村公路更加舒適、安全、耐久
秉持“建設是發展,養護也是發展”的理念,堅持科學養護和全面養護相結合,從提升路況、保障安全、綠化美化等重點入手,持續提升養護效能,提高農村公路服務水平。
(一)營造“暢、安、舒、美”的出行環境
農村公路養護成效顯著,路況水平、安全水平顯著提升,路域環境更加美觀,農民群眾出行越來越順暢、越來越安全、越來越舒心。
路況水平實現跨越式提升。持續加大養護投入,全面開展日常養護,大力實施養護工程,農村公路養護工程年均比例超5%。十年來,累計實施修復養護工程184萬公里,優良中等路率④從79%上升至91.1%,基本實現“有路必養、養必到位”。

安全保障能力顯著增強。不斷加強農村公路基礎設施建設,深入排查治理安全隱患,強化農村公路交通安全管理,農村公路本質安全水平和應急保障能力不斷增強,道路交通安全形勢持續穩定。2023年農村公路一次死亡3人以上較大交通事故起數比2013年下降36.5%,一次死亡10人以上重特大交通事故起數比2013年下降85.7%。
路域環境持續優化。扎實開展農村公路路域環境綜合整治,加強潔化、綠化、美化,農村公路實現“路田分家”99萬公里、“路宅分家”62萬公里,農村公路更加整潔、美麗。
(二)規范化專業化養護
農村公路“三分建,七分養”。健全完善養護技術體系,發展先進適用的養護技術,不斷提高養護效能,保持農村公路完好、暢通。
積極推行養護科學決策。將養護科學決策納入到養護工作全過程、各環節,遵循全壽命周期綜合效益最佳理念,以公路技術狀況檢測評定、養護需求分析、養護方案確定為基礎,綜合考慮技術、經濟、安全、環保等因素,合理確定養護工程項目,為養護工作實施提供科學依據。研發路面自動化檢測車、便攜式檢測裝備,應用大數據及人工智能等技術,探索采用與養護巡查、路政巡查、客貨運輸結合的方式,加快推進農村公路路況自動化檢測,2023年農村公路路面自動化檢測比例達到70%。深化檢測數據分析應用,更加有力支撐養護科學決策,農村公路養護精細化、精準化水平持續提升。
規范實施養護作業。出臺《農村公路養護技術規范》《農村公路技術狀況評定標準》《農村公路養護預算編制辦法》等技術標準規范。加強日常養護,開展日常巡查、日常保養和小修,保持農村公路處于良好的技術狀況。重視預防養護,科學安排預防養護工程,有效延長農村公路使用壽命;實施修復養護,加強專業化設計,針對性確定養護對策;做好專項養護,加快提升或恢復服務功能;開展應急養護,突發情況造成農村公路損毀、中斷、產生重大安全隱患時,盡快恢復安全通行。
創新多元養護組織模式。有序推進農村公路養護市場化改革,政府與市場合理分工的養護生產組織模式逐步建立,養護作業更加科學規范高效。農村公路預防養護、修復養護等養護工程通過招投標方式,委托專業隊伍實行專業化養護。鼓勵采用干線公路建設和養護與農村公路打捆招標、農村公路片區化養護總承包、農村公路建設和養護捆綁招標等新型生產組織模式。農村公路日常養護采用群眾性養護和專業化養護相結合的方式,積極吸收沿線群眾參與,強化技能培訓,逐步建立相對穩定的群眾性養護隊伍。
推動“四新”技術應用。新技術、新工藝、新材料、新設備的推廣和應用,對于提高公路養護質量、延長公路使用壽命、降低養護成本、促進公路行業可持續發展具有重要作用。采用就地冷再生、廠拌熱再生、水泥路面白改黑碎石化利用等工藝,廢舊路面材料、廢舊輪胎、工業固廢、建筑廢棄物等廢棄物循環利用技術,推動輕量化高強鋼等新材料在安全設施上的推廣應用,應用新型攤鋪機、小型灌縫機等設備,在節約投資、縮短工期、節能環保等方面取得了良好效果。
(三)把安全擺在首要位置
強化農村公路安全隱患治理和基礎設施安全防護,切實保障人民群眾安全、便捷出行,讓農村公路成為安心之路、暢通之途。
加強設施安全防護。嚴格執行安全設施與主體工程同時設計、同時施工、同時投入使用的“三同時”制度。扎實開展公路安全設施和交通秩序管理精細化提升行動,實施和完善農村公路安全生命防護工程,持續深化農村公路“千燈萬帶”示范工程,強化農村公路安全隱患整治。十年來,累計實施農村公路安全生命防護工程123萬公里,標識標線、減速帶、信號燈等安全設施設置不斷完善,農村公路安全防護水平顯著提高。
實施危舊橋梁改造。橋梁是交通網絡中的關鍵節點性工程,實施危舊橋梁改造,是保障橋梁安全運營、維護農村公路安全暢通的重要基石。加強橋梁管理和重點橋梁定期檢測,嚴格落實責任劃分、信息公開、資金保障等橋梁安全運行“十項制度”,扎實開展農村公路橋梁護欄安全防護能力提升、獨柱墩橋梁運行安全提升、橋梁信息和限載標志規范設置等專項工作。深入開展公路危舊橋梁改造行動,十年來,累計實施農村公路危舊橋改造5.8萬座,危橋總數逐年下降,一二三類橋梁⑤比例從83.2%上升至98%,農村公路橋梁安全耐久水平不斷提高。
(四)增強路網韌性,提升保通保暢能力
堅持人民至上、生命至上,統籌高質量發展和高水平安全,健全完善農村公路防災減災體系,持續提升農村公路網絡安全韌性與應急保障能力,切實維護人民群眾生命財產安全。
強化應急保障。中國地域遼闊,山川河流地勢復雜,洪澇、地質等災害多發頻發,防災減災不僅是應急之舉,更是長久之計。出臺《關于進一步提升農村公路防災減災能力的意見》,健全農村公路突發公共事件應急管理機制,提升應對突發公共事件和安全應急保障防災減災能力。依托國家區域性公路交通應急裝備物資儲備中心,推動地方公路交通應急物資儲備中心建設,布局完善、品類完備、隨調隨用的交通應急物資儲備體系逐步完成。有序實施農村公路管理站、道班等場所拓展改造,完善應急裝備、物資、工具儲備功能。加強專群結合的應急搶險隊伍建設,強化應急預案演練、人員教育培訓和運力儲備,應急處置能力不斷提升。
加強巡查巡護。防微杜漸,未雨綢繆,常態化開展日常巡查檢查,強化重點時段重點路段巡查防護。分類分級細化自然災害應對措施,汛期和臺風等惡劣天氣來臨前及時清理疏通邊溝、排水溝等排水設施,加強對高邊坡、急彎陡坡、臨水臨崖、路側險要、自然災害風險點、歷史災毀點等重點路段集中排查,實施必要的防護工程。遇到低溫雨雪冰凍等惡劣天氣,加大對易積雪結冰等重點路段巡查檢查,提前撒布防滑料、除冰劑、融雪劑等,及時除冰除雪,強化標識提醒和警示預警,保障路網暢通。
強化搶通保通。加強監測預警和調度指揮,動態掌握氣象變化和自然災害預警信息,及時啟動防御響應或應急響應。建立預警響應聯動和直達基層一線的臨災預警“叫應”機制,強化現場應急避險能力。及時打通搶險救災“生命線”,保障應急人員和裝備安全順暢通行。有序有力組織開展農村公路搶修搶通,加大資金支持力度,抓好災后恢復重建,保障群眾安全出行和恢復生產生活。
五、促進農村地區“人享其行、物暢其流”
持續致力于滿足農民群眾日益增長的美好生活需要,不遺余力地拓展農村地區客貨運輸服務覆蓋范圍,提升城鄉交通運輸服務均等化水平,實現城鄉之間人員、物資的順暢流動,有力推進城鄉要素平等交換和公共資源均衡配置。
(一)農民出行更便利
突出農村客運公益屬性,以提升均等化水平、優化供給模式、構建長效機制等為重點,持續完善農村客運體系。
千鄉萬村通客車。為了讓每一位老百姓都能“出家門、上車門、進城門”,各地結合實際,通過農村公共汽電車、農村班車客運、區域經營、預約響應等多種形式,形成了以縣城為中心、鄉鎮為節點、建制村為網點,遍布農村、連接城鄉、縱橫交錯的農村客運服務網絡,鄉村之間、城鄉之間連接更加緊密。十年來,累計新增通客車鄉鎮超過1100個、建制村超過4.5萬個,具備條件的鄉鎮和建制村通客車比例均達到100%。
完善可持續發展政策。農村地區客運服務需求點多、面廣、運營成本高,為實現農村客運可持續運營,建立了農村客運補貼制度,對農村客運車輛購置、平臺建設和運營過程進行補貼,不斷探索政府購買服務、“以獎代補”等新模式。在客流相對較少的地區,根據經營區域內群眾出行需求靈活采用區域經營、預約響應等農村客運形式,實現服務質量與運營成本雙贏。
提升農村客運服務質量。為了最大程度滿足廣大農民群體性、潮汐性、節令性出行需求,不斷創新農村客運運營模式,在重點時段開通學生班、趕集班、春耕班、秋收班、旅游專線等特色服務。推動城鎮化水平較高的地區公交線路向鄉村延伸和農村客運班線公交化改造,不斷提升城鄉客運均等化水平。在農村客運車輛安裝動態監控終端,因地制宜建設農村客運信息系統,農村客運服務的精準性和安全性進一步提升。農村客運車輛車況明顯提升,截至2023年底,農村客運車輛達34.2萬輛,新能源、中高等級車輛比重不斷提高。高效、便捷、實惠的農村客運服務,充分贏得了人民群眾的認可和口碑。
(二)農村物流“活”起來
通過建節點、拓網絡、抓服務,全力破解農村物流發展的短板和瓶頸,“城貨下鄉、山貨進城、電商進村、快遞進村”城鄉雙向運輸進一步打通,為農業農村現代化注入新動能。
構建農村物流網絡節點體系。統籌城鄉物流發展,加大對農村物流節點建設資金支持力度,截至2023年底,各地整合客運站、貨運站、郵件快件處理場地、供銷合作社倉儲物流設施、電商倉儲場地等建成1267個縣級寄遞公共配送中心,整合利用郵政、快遞、供銷、電商等村內設施資源建設28.9萬個村級寄遞物流綜合服務站,推動完善城鄉物流服務設施體系,有效促進了城鄉物流的暢通快捷。
創新農村物流服務模式。深化農村物流與客運、郵政、商貿融合發展,因地制宜打造適合當地發展實際的特色農村物流服務模式,提高農村地區物流資源整合效率,先后打造4批150個農村物流服務品牌,“客運+貨運兩網合一”“網絡平臺貨運+農村物流”“特色產業+農村物流”“電子商務+農村物流”等農村物流新模式蓬勃發展,以點帶面提升農村物流綜合服務能力。
(三)城鄉交通運輸更均衡
統籌推進城鄉交通運輸體系協調發展,穩步提升城鄉交通運輸均等化服務水平,加速人流、物流在城鄉間流動,為縣域經濟發展注入新活力。
完善城鄉交通運輸發展保障體系??茖W進行頂層設計,發布《關于穩步推進城鄉交通運輸一體化提升基本公共服務水平的指導意見》,加快推進城鄉交通運輸基礎設施一體化、城鄉客運服務一體化、城鄉貨運物流服務一體化建設,營造城鄉交通運輸一體化發展環境。建立考核評估機制,開展城鄉交通運輸一體化發展水平年度評估工作,有針對性地推進城鄉交通運輸一體化發展。城鄉交通運輸一體化發展水平達到良好以上(含優秀)級別的縣級行政區占比達93.6%。
加強城鄉交通運輸服務網絡銜接。實現城鄉客運服務網絡與重點鐵路客運場站、機場、碼頭的一體化銜接和換乘,提升城鄉交通運輸服務網絡運營水平。針對農業產業發展需求,實現城鄉物流一體化配送。根據農村產業特點,推動專業化和綜合性城鄉物流體系建設,尤其是電商、專業配送、冷鏈配送等服務體系,提高農產品流通效率。加強交通運輸資源整合,促進跨業融合發展,推進城鄉交通運輸“路、站、運、郵”協調發展,以“城鄉交通+”為范式持續推進城鄉交通服務產業融合發展。
加快推進農村客貨郵融合發展。為統籌解決農村客運可持續運營、快遞下鄉進村和農產品出村進城難題,發布《關于加快推進農村客貨郵融合發展的指導意見》,堅持“政府引導、市場主導”,深入推進農村客貨郵運行機制、基礎設施、運輸線路、運營信息等共建共享,加強資源統籌利用,推動融合發展(專欄8)。截至2023年底,所有省份和超70%地級以上城市建立了交通運輸、郵政、商務、供銷等部門共同參與的工作機制,共開通農村客貨郵合作線路1.1萬余條,共建成縣、鄉、村三級客貨郵服務站點9萬余個,形成“客運郵路”“貨郵同網”等典型模式,有效鞏固了通客車成果,農村物流、郵政快遞降本增效取得明顯進展,帶動了農村電商、特色產業等蓬勃發展。

六、道路通達促進百業興、農民富、鄉村美
修建一條農村公路,串聯一路美景、帶動一片產業、發展一地經濟、造福一方百姓。農村公路的建設和發展,有力支撐了農村經濟社會的全面發展,為助力鄉村全面振興、加快農業農村現代化步伐提供堅強服務保障。
(一)打開農民“致富之門”
“要想富,先修路”。在扶貧相關規劃與政策指引下,以超常規舉措和力度,加快貧困地區農村交通發展。2014年以來,貧困地區新改建農村公路超過140萬公里,新增超過4.5萬個鄉鎮和建制村通客車,2019年實現具備條件的鄉鎮和建制村通硬化路,2020年實現具備條件的建制村通客車,兌現了小康路上不讓任何一地因交通而掉隊的承諾,破解了長期以來制約貧困地區經濟社會發展的瓶頸,為廣大農民邁入全面小康奠定了堅實基礎。
農村地區交通條件的持續改善吸引資本、項目和人才向農村流動,創造更多就業機會,拓寬農民群眾致富增收渠道。各地還通過農村公路建設項目以工代賑(專欄9)、開發農村公路公益性崗位等方式進一步拓寬農民群眾就業渠道,實現農民群眾就近就地就業增收。目前,農村公路建設項目以工代賑方式年吸納農村勞動力約8萬人,人均年增收約8500元;農村公路管理與養護領域提供就業崗位約85萬個,人均年收入約1.3萬元。

(二)推進鄉村全面振興
產業興旺是鄉村振興的重要基礎。堅持把農村公路融入農村地區經濟發展全局,推動農村地區“因路而興”“因路而富”“因路而美”。
促進鄉村產業現代化。立足農村地區資源稟賦,結合縣鄉級國土空間規劃,引導農村公路與產業園區等協同布局,加快通往主要特色產業節點的農村公路建設,改善農村主要經濟節點對外交通條件,發展“農村公路+特色農業”,保障農業現代化發展。
助推鄉村旅游發展。結合地方自然景觀、文化底蘊,合理規劃農村公路,加強農村公路與鄉村文旅資源對接,打造精品主題旅游線路(專欄10),全面拓展農村公路服務附加值,讓鄉親們世世代代守護的山川秀色,成為游人如織的風景名勝,推動鄉村旅游賦能鄉村振興。
盤活農村地區特色資源。推進“農村公路+特色資源”,將農村公路發展與當地能源礦產等自然資源相融合,堅持公路圍繞產業建,實現路產融合,為鄉村經濟發展提供新動能。

(三)助力宜居宜業和美鄉村建設
建設基礎設施完備、公共服務普惠、鄉村文明繁榮的宜居宜業和美鄉村,是讓農民就地過上現代生活的迫切需要,也是煥發鄉村文明新氣象的內在要求。
讓鄉村因路而美。農村公路規劃設計時注重與自然環境、風土人情、人文文化等和諧交融。持續推進農村公路路域環境治理,不斷加強農村公路綠化美化。美麗農村路接山川、連林田,與特色村居相映成趣,助力形成一大批宜居宜業的特色村鎮,繪就和美鄉村新畫卷。
推動基本公共服務延伸。安全、便捷、高效的農村交通為教育、醫療等基本公共服務向農村地區延伸提供了條件。農村交通的發展,讓農民群眾就醫出行更加便捷安全,“護學專線”“定制校車”等個性化運輸服務,有效緩解了偏遠地區學生“上學難”問題,促進城鄉教育均等化發展。
促進城鄉交流融合。農村公路發展有效縮短城鄉時空距離,促進人員、物資、資金、信息、文化等在城鄉間雙向流通,推動以城帶鄉、以鄉促城,改變了農村生產生活方式和社會面貌,拓寬了農民群眾視野認知,助推形成城鄉互補、協調發展、共同繁榮的新型城鄉關系。
七、為發展中國家農村交通發展貢獻中國力量
當前,許多發展中國家仍然面臨貧困的考驗,在發展的困境中尋路,農村交通仍然是制約經濟社會發展的瓶頸之一。中國注重加強與國際社會在交通領域的互利合作。2018年,在中國的倡議和推動下,聯合國大會通過了“消除農村貧困,落實2030年可持續發展議程”的決議,強調通過基礎設施建設等措施加大減貧力度。長期以來,中國通過國際合作機制與其他國家交流分享發展經驗,援建發展中國家農村公路基礎設施,為世界消除貧困、改善民生和可持續發展作出積極貢獻。
(一)提供符合國情、切實可行的公路技術標準
標準是人類文明進步的成果,是世界通用的技術語言,促進世界的互聯互通。近年來,中國大力開展標準化工作,通過標準驅動創新、合作、綠色、開放的共同發展。隨著中國公路基礎設施的快速大規模發展,相應建立起具有中國技術特色、世界先進水平的公路行業技術標準規范體系。這些標準是中國交通建設工程經驗的總結,體現了中國公路工程建設領域的理論和工藝、設備、材料等技術創新成果。同時,中國幅員遼闊,地質地形復雜,工程類型豐富,中國標準具有很強的適用性和經濟實用性。中國堅持“與世界相交、與時代相通”,為適應日益增長的全球交通運輸發展的需求,增進世界連接,促進知識傳播與經驗分享,在加強與有關國家基礎設施“硬聯通”的同時,著力推進“中國標準”與世界的“軟聯通”。
自2012年中國正式發布《公路工程技術標準》《公路橋涵設計通用規范》《小交通量農村公路工程技術標準》等首批10項公路工程行業標準外文版以來,目前已累計發布73項外文版標準,包括英、法、俄三個語種,涵蓋公路、橋梁、隧道的勘察、設計、施工、養護、質量檢驗評定等主要專業技術領域,中國公路工程行業標準外文版體系已經基本形成,為發展中國家公路建設貢獻了中國方案。中國公路標準在全球數十個國家數百個項目中得到應用,印尼泗馬大橋、莫桑比克馬普托大橋等都是采用中國標準建設的典范項目。中國在尼泊爾、莫桑比克等發展中國家援建的農村公路也均采用中國標準建設,以其經濟、耐久、安全、舒適等技術特點造福當地百姓(專欄11)。

(二)分享交流農村公路發展經驗
中國堅持以全人類福祉為目標,發揮大國作用,主動為全球交通合作搭建新平臺、構建新機制,推動知識經驗分享,以務實行動展現大國擔當。
搭建交流合作平臺。2021年中國成功舉辦第二屆聯合國全球可持續交通大會,聚焦減貧脫貧、交通先行,2023年舉辦全球可持續交通高峰論壇,聚焦“共同發展——不讓任何一國、任何一人掉隊”,與其他國家分享經驗,在更廣泛、更細化領域展現中國農村交通事業發展的決心和擔當作為。建立中國國際可持續交通創新和知識中心,積極搭建合作交流平臺,向國際社會宣介中國農村公路發展實踐和成功經驗。
參與國際組織相關工作。中國選派專家參加世界道路協會農村公路技術委員會工作,并通過聯合國亞太經社會、上海合作組織、中亞區域經濟合作組織等國際性組織廣泛分享中國農村公路發展經驗,推動各國提升對農村公路的安全性、可達性等的重視。
積極開展國際合作培訓。中國積極為發展中國家培育專業技術力量,為各國公路可持續發展作出貢獻。實施博茨瓦納鄉村公路設計與管理海外研修班、“一帶一路”公路工程高級研修班、發展中國家公路建設技術人員培訓班、公路網絡規劃研修班等28期培訓班,培訓相關領域人才800余名。
(三)支持發展中國家農村公路建設
中國積極支持并參與發展中國家的農村公路建設項目,在其他發展中國家援建了大批農村公路基礎設施項目,向世界農村公路領域分享中國方案、中國經驗。通過參與項目建設、提供技術支持和人力資源,幫助當地改善農村地區道路基礎條件(專欄12),極大方便當地人民出行,大幅度降低物流成本,增強城鄉互動,促進當地農產品的流通和市場接入,對消減貧困、改善民生、提升人民群眾的生活水平,促進當地經濟社會發展具有重要意義,深受當地百姓好評,如中國無償援建的馬達加斯加首都郊區公路項目,便利了馬哈扎扎鎮雞蛋運輸,促進了當地蛋雞養殖業發展,這條路被當地人親切地稱作“雞蛋路”。
據不完全統計,2018年以來,中國共支持柬埔寨、塞爾維亞、盧旺達、納米比亞、瓦努阿圖、尼日爾等24個國家實施公路與橋梁建設整修,幫助發展中國家改善交通基礎設施條件。

結束語
當前,中國已邁上以中國式現代化全面推進中華民族偉大復興的新征程,農村公路事業迎來重大歷史機遇期。中國將實施好路網提升行動、安全提升行動、運輸提升行動、治理能力提升行動、出行服務提升行動、和美鄉村提升行動、助力產業提升行動、就業增收提升行動等新一輪農村公路提升行動,加快完善現代化農村交通運輸體系,奮力書寫好加快建設交通強國農村公路新篇章。
到2035年,隨著中國式現代化的不斷推進,中國將建成“規模結構合理、設施品質優良、治理規范有效、運輸服務優質”的農村公路交通運輸體系。到本世紀中葉,隨著社會主義現代化強國的全面建成,中國將建成與農業農村現代化發展相適應、與生態環境和鄉村文化相協調、與現代信息通信技術相融合、安全便捷綠色美麗的農村公路交通運輸體系。
中國將秉持開放、合作、共贏的理念,加強與各國在農村公路領域的交流與合作,共同探索農村公路發展的新模式、新路徑,繼續為全球農村公路和減貧事業貢獻智慧與力量,共同繪制人類命運共同體的美好畫卷。
①本書統計數據暫未包含我國的港澳臺地區,下同。
②“等級路”指按《公路工程技術標準》,技術等級為高速、一級、二級、三級、四級的公路。
③“直過民族”是云南省對部分民族的特定稱謂,源于這些民族跨越一個或幾個發展階段直接進入社會主義社會。
④“優良中等路率”是指評定結果為優等、良等和中等的比例。按《公路技術狀況評定標準》,公路技術狀況劃分為優、良、中、次、差五個評定等級。
⑤“一二三類橋梁”是指評定結果為一類、二類、三類的橋梁。按《公路橋梁技術狀況評定標準》,橋梁總體技術狀況等級評定結果為一類、二類、三類、四類、五類。評定結果為四類、五類的橋梁為“危橋”。
來源:新華網
更多相關信息 還可關注中鐵城際公眾號矩陣 掃一掃下方二維碼即可關注


 
                                 
                                


